Пытаюсь понять, как работает роутинг fidonet-сообщений. Допустим я - 2:466/4, мой аплинк - 2:466/50, письмо (нетмыл) идет от 2:466/466.2820 к 2:466/4.1.
Судя по моим исследованиям бэкапов архивов с пакетами получается вот что:
2:466/50 откуда шел пакет и станция 2:466/4 куда шел пакет.2:466/466 с которой ушло сообщение и станция 2:466/4 для поинта которой было адресовано сообщение.2:466/466.2820 и получатель 2:466/4.1 указываются в кладжах:INTL 2:466/4 2:466/466
FMPT 2820
TOPT 1
Эти кладжи в нетмыле описаны в документе FTS-4001, ADDRESSING CONTROL PARAGRAPHS:
INTL <destination address> <origin address>
FMPT <point number>
TOPT <point number>
Теперь допустим, что письмо идет от 2:466/466.2820 на 2:466/41.10. Допустим, что 466/41 - мой даунлинк, т.е. все почта для него пойдет через меня 2:466/4. Весь путь, я так думаю будет такой:
2:466/466.2820 → 2:466/466 → 2:466/50 → 2:466/4 → 2:466/41 → 2:466/41.10
Итак, меня интересует только то, что будет происходить на моей станции 2:466/4.
From net: 466
From node: 50
To net: 466
To node: 4
From net: 466
From node: 466
To net: 466
To node: 41
INTL 2:466/41 2:466/466
FMPT 2820
TOPT 10
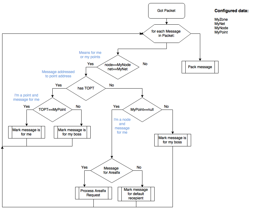
Получается, что хедер пакета не участвует в роутинге, только указывает С КАКОЙ И НА КАКУЮ СТАНЦИЮ пришел пакет. Итак, проверяя сообщения в пакете смотрим на хедер сообщения, у меня с первой попытки получилась примерно вот такая схема, но кажется мне, надо найти более лаконичное решение:

Помимо всего прочего, в этой схеме я не учел использование контрол-параграфа INTL, так что еще буду искать более правильные варианты.
1501606680